Reddit-Life 15/04: «Чем больше изменений в VP, тем хуже они играют»
15 апреля. Устрашающий Китай, разговоры о зрительском интересе и капсула времени Reddit.

Starladder набирает обороты. Первые команды уже покинули турнир, кто-то теряет позиции, а кто-то is Back. А Reddit как всегда обсуждает.
Vega кикнули не того игрока.
Теперь, когда Na’Vi побеждают, я могу поставить обратно их аватарку.
El Trashico все еще реально!
OG надо побеждать. Нет победы – нет инвайта.
Команды могут перестать ставить Yoky не на оффлейн? Puppey всегда говорил, что ты должен играть на той позиции, которая нужна команде, а не на той, которая тебе нравится. Наверное, поэтому он зарабатывает миллионы, а VP рискуют вылететь со счетом 0:4.
Просто для информации. Эта команды теперь больше Empire, чем VP. VP, которых мы знали, ушли…
Чем больше изменений в VP, тем хуже они играют.
Теперь Puck выглядит имбалансным. Только давайте не будем его сразу нерфить!
:horse: :horse: :horse: :horse: :horse:
Если OG продолжат играть также, они легко попадут в топ-2 этого турнира.
Может, Notail не умеет в фарм, но зато у него отличное микро.
OG 2 – 0 Reddit.
Я уверен, что MVP отлично выступят на Major. Так как инвайт им гарантирован, они и играли спустя рукава.
Кажется, Medusa нуждается в реворке. – Кажется, Dota нуждается в патче, чтобы в нем могла работать и Medusa.
8k MMR Rapier Gaming.
OG – Miracle и 4 крипа.
Хэй, а где Invoker?
EGM всех затащил. Как же Loda и S4 пытались закинуть…
8 минут blink на Lion! MMY.
Как же xiao8 меняет команды…
У EGM худшее макро на Warlock, которое я когда-либо видел
Вопрос не по игре. Почему LGD все время едят?
EU и NA могут гордиться. Теперь стиль игры EG и Secret будет работать благодаря китайцам.
Когда EGM – твой лучший игрок, у тебя проблемы
И это еще LGD – не самая сильная команда Китая. Это выглядит устрашающе.
S4 стоит учиться играть на Invoker и OD, а не постить мемы в чат и Twitter.
В любом случае проигравшему играть с OG. GL HF.
Na’Vi гарантировали себе топ-3 на LAN. Как же круто быть фанатом Na’Vi.
200 000 человек на первой игре. Независимо от того, как играют Na’Vi, их все равно смотрят.
И все равно, Dendi постоянно нужна помощь в миду, иначе он проигрывает линию.
Мне казалось, что Na’Vi умеют играть против DP. До того, как они втроем фиданули
Dendi заденаил больше крипов, чем Mikasa убил.
Navi back 6.0.

Обычно во время LAN-финалов реддиторы заняты просмотром и обсуждением игр, но вчера на форуме поднялась достаточно острая тема. Tobi в Twitter заметил, что матчи и турниры по Dota смотрят все меньше зрителей. Один из пользователей постарался объяснить этот феномен и сравнил происходящее в этой дисциплине с CS:GO. Например, там стараются не пересекать большие игры друг с другом. Когда идет LAN-финал, лиги приостанавливают свою работу, чтобы дать командам возможность принять в них участие без проблем. Зрителям в Dota же приходится смотреть по три важных матча одновременно.
Во-вторых, топовые команды не участвуют в большинстве турниров. Потому фанаты и не смотрят чемпионаты, ведь в нет их любимых команд. В CS:GO топовые команды играют каждую неделю.
В-третьих, автору кажется скучной студия аналитики. Здесь только статистика и никаких интересностей. И самое главное, личностей, за которыми хотелось бы следить.
Про ответ Келли на это сообщение можно почитать в новости.
А мне нормально и так. Dota-сообщество не должно автоматически смотреть все, что ему дают. – Смотри то, что хочешь смотреть.
Я не понимаю, почему всем так нравится система с очками/лигами. Это просто разрушает соревнование. Посмотрите на LCS от Riot. Если ты не команды из топовой лиги, ты никто. У них нет тир-2 команд. Да, здесь есть лига, чтобы подняться, но это совершенно другое. И еще интересная статистика. SKT, лучшая команда в мире, сыграла всего 24 серии против некорейских команд за 3 года. Представьте, если бы Secret встречались с EG дважды в год в bo3.
Я не смотрю Starladder просто потому что его невозможно смотреть из Штатов.
Это может быть непопулярной точкой зрения, но я считаю, что эта любовь кастеров к Reddit и Twitch может оттолкнуть зрителей. Несмотря на то, что все мемы должны развлекать их и делать сцену интересней, это непонятно для тех, кто не находится постоянно на Twitch и Reddit. Последнее, что я хочу услышать на трансляциях – это шутки, которые имеют смысл только для пользователей двух сайтов.
Проблема этих турниров в том, что они проходят в конце патчей. Это скучно, когда каждая команды банит invoker/od/earth spirit/lone Druid и выбирает еще 2 героев, которые остались в пике. Каждая игра одно и то же. Вам не нужно быть профи, чтобы предсказать драфт на 80%.
Major сложно смотреть, потому что это 10 дней турнира по 10-12 часов. Не у всех есть время на это. А другие турниры уже не имеют подобного статуса.
У людей сейчас экзамены.
Я говорил это раньше и скажу сейчас: турниры, а особенно Valve должны перестать раздавать прямые приглашения вообще. Это не дает ничего, кроме того, что большие команды играют гораздо меньше, чем тир 2/3.

Интересное наблюдение о ролях в OG.

Практическим путем было выяснено, что TI 11 будет последним.

На Reddit открыли капсулу времени двухлетней давности. И сравнили с тем, что есть сейчас.



А вот и в магазин новый сундук подвезли. Пополняем копилку ESL One.


PPD и его деньги на французском телевидении.

Bulldog использует все предоставленное оборудование.
Умиления фото.


Клавиатурные арты возвращаются. Теперь Pudge.
Курьерская подушка. Не проспи доставку. ;)

Арт-игра. А ты сможешь избежать нерфа?



Тишина должна быть в библиотеке.
Очень интересная подборка артов. Герои-флаги. Весь альбом с подписями здесь.




Шторм в ожидании баффа.

Невероятные портреты от поклонников. Здесь можно посмотреть этапы работы.



Крип>Invoker.

Какой-то знаток арифметики добрался до Dota. Удивлен, что у Valve что-то неправильно подсчитано.


Na’Vi is Back!

Хороший старый рофл.

Пост заряжен на удачное открытие нового сундука.

А это было бы забавно.

Придется больше не использовать его...

Нужно больше молний!

Na’Vi>Vega.

Агент 6.87.

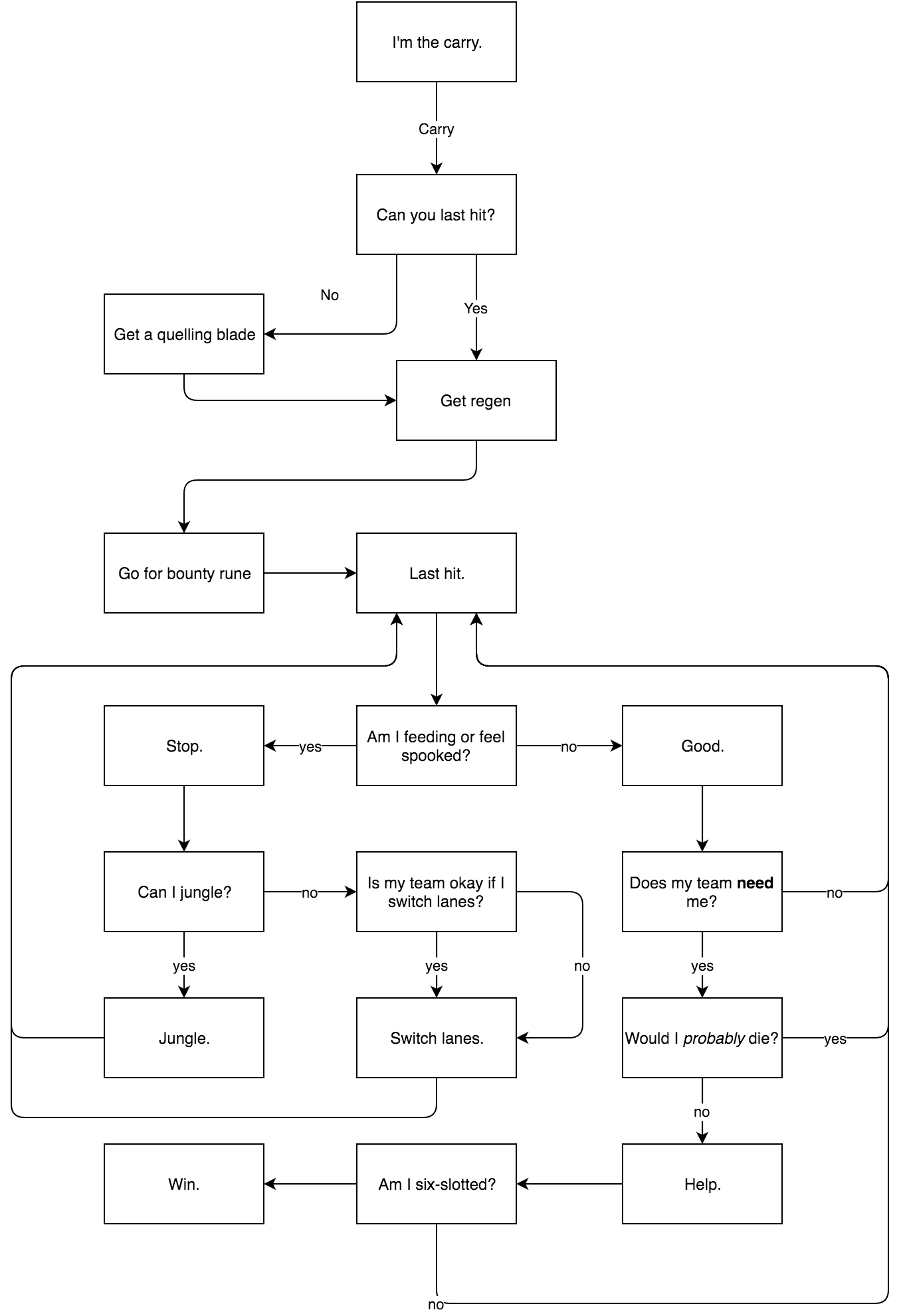
Как играть на керри.


Fear. Arteezy. Звездные войны.
И снова Песня! IceFrog, выпусти патч, пожалуйста!
WTF дня.
Короткие забавные мульт-истории из жизни Dota. Обязательно к просмотру.
Мем-видео про мем-героя с мем-сборкой.
s4 и мемы... smh.

Продолжаем фестиваль Dazzle-молодцов.
Meepo. Rampage. А то давно у нас их не было.
Dendi и искусство вязания.
Релокейт от EGM как завещал NS.
Moon сжег всех.
Miracle показывает чудеса в матче против MVP.

Когда хотел сыграть красиво, но сегодня не твой день.





































