Reddit-Life 19/04: «Новые Team Secret: все едят, Universe тренируется»
19 апреля. Секретная база, самый чопорный Major и очень много Miracle.

Добро пожаловать в Великобританию! Страну, где так мало игроков в Dota, но они так хотя провести здесь Major. Даже ролик сняли, где рассказали про все прелести этого места. Почти 1000 комментариев с дебатами о чае и футбольных стадионах. Да они уже захватили Reddit! И лучшую команду мира, между прочим.
Скидочный пакетированный чай из супермаркета? Да выкопать тело принцессы Дианы и наложить ей в рот было бы менее возмутительно!
Думаю, любая лондонская арена будет непомерно дорогой, но всегда есть стадионы в Манчестере. Отличное транспортное сообщение, здесь никто не нарушает права человека, спокойная атмосфера и куча интересностей для фанатов, когда игры задерживаются на 5 часов. Кхм, Шанхай…
Было бы круто использовать для этого Уэмбли. – 80 000 Riki.
На какой позиции Beesa играет в Tea Secret? – Карри.
Заходишь в комментарии, а тут обсуждение чая, дебаты о Ньюкасле. Поздравляю, игроки из Британии, мы сделали мой день и отпугнули остальных реддиторов.
Это было бы круто, если это действительно поднимет интерес к игре в Британии.
GoDz: Окей, Австралия. Пора достать свои лучшие мемы. Я уверен, мы сможем провести Major лучше, чем эти британские идиоты. – Твоей стране для начала придется подключиться к интернету, чтобы провести Major.
Жаль только, что здесь так мало игроков. – У нас есть cyborgmatt, который создал Кемала, который владеет Secret. Так что это технически делает Джеки, Артура, Саахила, Клемента и Йохана англичанами.
Что угодно ради возвращения 2GD!
Великобритания и Россия – это два места, которые заслужили Major.
70 миллионов человек – и ни одной стоящей команды. Почему в Швеции 12 миллионов, а команды как минимум 3?
Чай! Вот что делает это видео великолепным.
Чисто теоретически Major в Англии не очень удобен для тех, кто живет на материке. В Германию ты можешь приехать на машине или поезде без проблем.
Думаю, вы забыли английскую команду: London conspiracy.
Нам нужно больше Major! Один в Великобритании, один в России, один в Швеции и еще один в Перу.
Team Secret в полном составе заехали в свой тренировочный дом. Кемаль, их директор, поспешил показать, как поживают мальчики и как в конечном итоге выглядит база. А выглядит она впечатляюще.
Умер от мемов – Arteezy.
Я срочно должен стать профессиональным игроком.
Черт. Я очень хочу увидеть комнату EE. Я уверен, там столько анимешных плакатов. И несколько трусов Arteezy лежат где-нибудь.
Почему он проигнорировал женщину на кухне? Она тоже заслужила внимания!
Боже, Артур, заправь кровать….
У него стоит диван напротив джакузи. Я думаю, он хочет смотреть на людей в ванной. – Это попахивает новой копипастой.
Почему в тренировочной комнате есть только велотренажер и беговая дорожка? А как же штанги и гантели? – Артуру нельзя перетруждаться с тасканием тяжестей. Ему теперь придется тащить Envy.
Как же больно видеть здесь Universe…
Слушайте, я тоже хочу уйти из EG.
Новые Team Secret: все едят, Universe тренируется.
О, а вот и призовые Kuro и Notail.
Так не хватает Zai. – Он же сказал, девочки приедут позже.

Слишком много MMR на одну игру (MVP в Киеве на буткемпе к WePlay).

Статистика прошедшего Starladder.

Семейный добрый сет на Meepo. С гробиками. Ми-ми-ми.


Концепт косплея. Оригинально. Это вам не Кристалки да Лины.


У Epicenter будет свой Рошан.
Два часа без доты.

Люди начали ритуалы по призыву патча. Массовое сумасшествие продолжается.


Это Lycan в лассо. Посвящается любителям собачек.

Патч близко!
Новая картина в нашу галерею.


Бывают гифки на случай важных переговоров. А это на случай тяжелых.


И так каждый год...

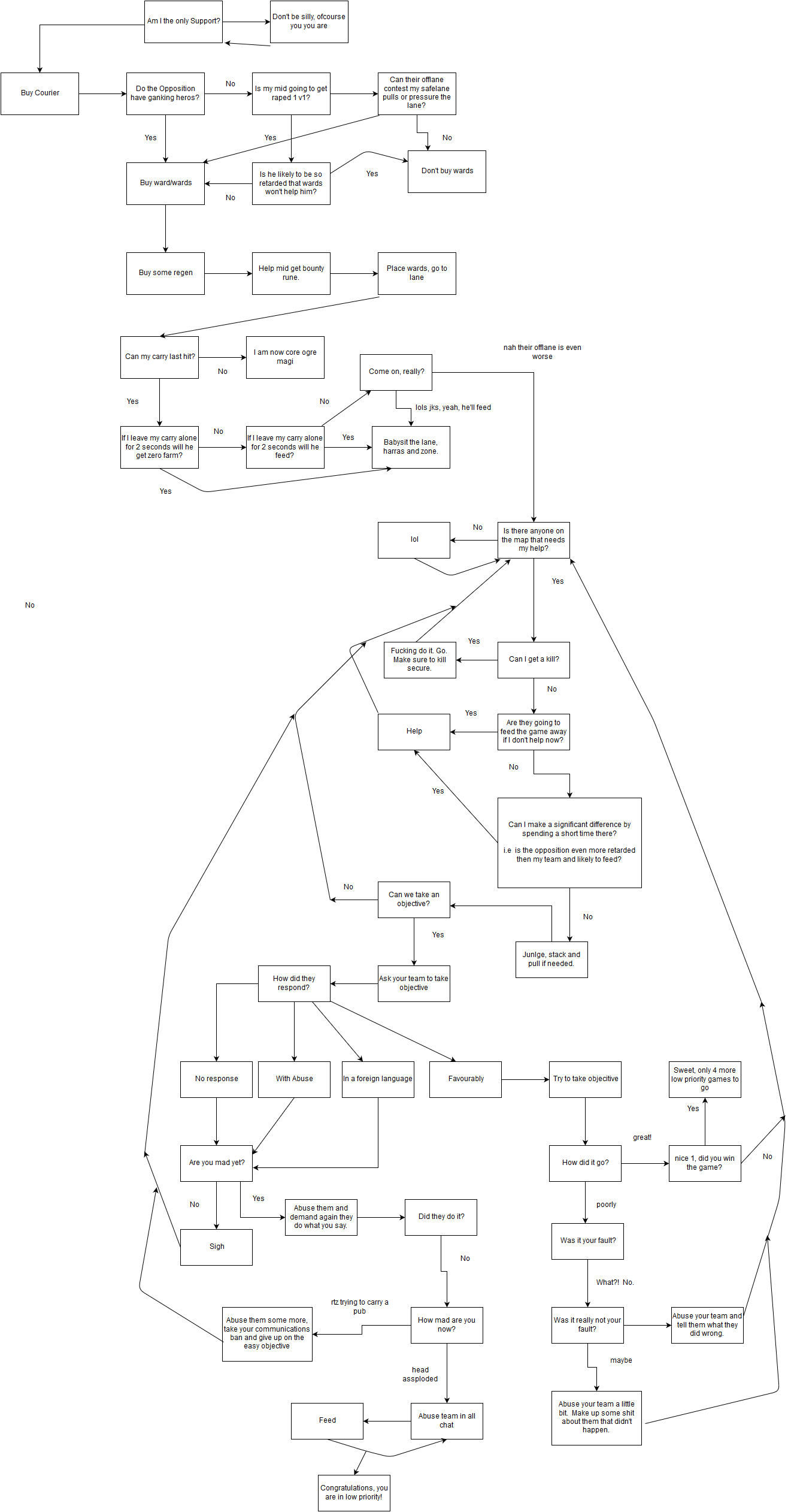
Самая расширенная версия гайда по саппортингу. Тут придется кликать и читать.

Мало, зато красиво!

Подборка для пикап-мастеров.



Почему Miracle так и не сбежал из OG (Moon не смог в английский).


Интересное интервью с QO из MVP.

Это пост с песней и мемами о том, что нужно выпустить 6.87, потому что надоели посты с песнями и мемами про то, что нужно выпустит 6.87! К-к-к-к-комбо!
Старые друзья из WTF.
Новое видео от Nahaz. Разбор результатов Starladder и превью ESL. Как всегда, много и на английском, для ценителей.
Если вы считаете, что Слакс – просто мемер, то вас разочарует это видео.

40 минут хайлайтов от Na’Vi. Р-радость.
Топ-10 крутых моментов Starladder.
Все подсчитано.
Vega демонстрирует тимплей и контроль.
Miracle дня играет на Invoker.
Miracle дня v2.0. Теперь на WR.

Доказательство того, что Минер не контрится, даже если ты очень умный (нет).
Когда Arise играет не на Magnus.








































