Знакомство
С раннего детства я начал увлекаться компьютерными играми. Начиная с 7-ми летнего возраста, каждое лето меня отправляли в детский лагерь. И на тот момент я впервые открыл для себя компьютерный клуб. Все свободное время я играл со своими друзьями в CS 1.6. Я влюбился в эту игру. Мне нравилось в ней всё, начиная от графики и заканчивая спортивным интересом и эмоциями. В 2011 году я узнал о существовании команды Na`Vi по CS 1.6. Если я не ошибаюсь, то я наткнулся на трансляцию в записи одного из турниров. С тех пор я начал следить за каждым турниром и болеть за любимую команду. В 2013 году я узнал о такой игре как Дота. Тогда Дота не была бесплатной и мой юный ум пытался найти способ купить эту игру подешевле. Через друзей нашел продавца аккаунтов и купил его за 70 грн (около 10$ по курсу 2013 года). Днями и ночами я играл паблики со своими друзьями. И мой интерес к киберспорту рос с каждый днем. Я качал демки и наблюдал за игрой именитых игроков, пытаясь подчерпнуть для себя что-то новое, смотрел турниры и конечно же болел за легендарный состав Нави. Сейчас мне 23 и я открыл для себя новое направление в жизни. Это моушн-дизайн. Мне нравится эта сфера и я посвящаю всё время на изучение этого направления. Я решил сделать фан ролик для организации HellRaisers. Почему именно она? Ведь всё это время я говорил только о Нави. Нави обладают огромной медийкой и каждый знает об этой организации. В HR мне понравился новый ребрендинг и позиционирование организации, как андердогов. Таким образом я решил внести свою лепту в киберспорт.
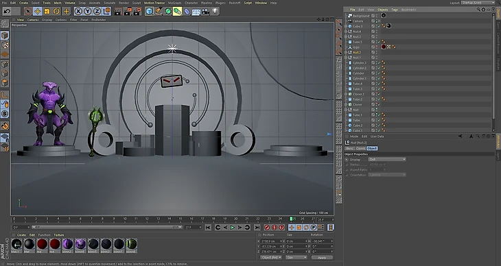
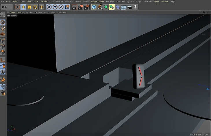
Сейчас я нахожусь на этапе подготовки и воплощения идеи во что-то стоящие. Я подготавливаю почву и создаю анимации с помощью простых форм (например кубик или круг), создаю 3Д сцену и выстраиваю композицию. Небольшую часть скринов я прикреплю ниже. Может показаться что выглядит очень плохо. Но вы очень удивитесь, когда я продемонстрирую готовый ролик с анимацией камеры и объектов. Если данная статья хоть не много заинтересовала, дай мне знать и я буду стараться держать тебя в курсе каждого этапа производства ролика.
Спасибо за просмотр
























